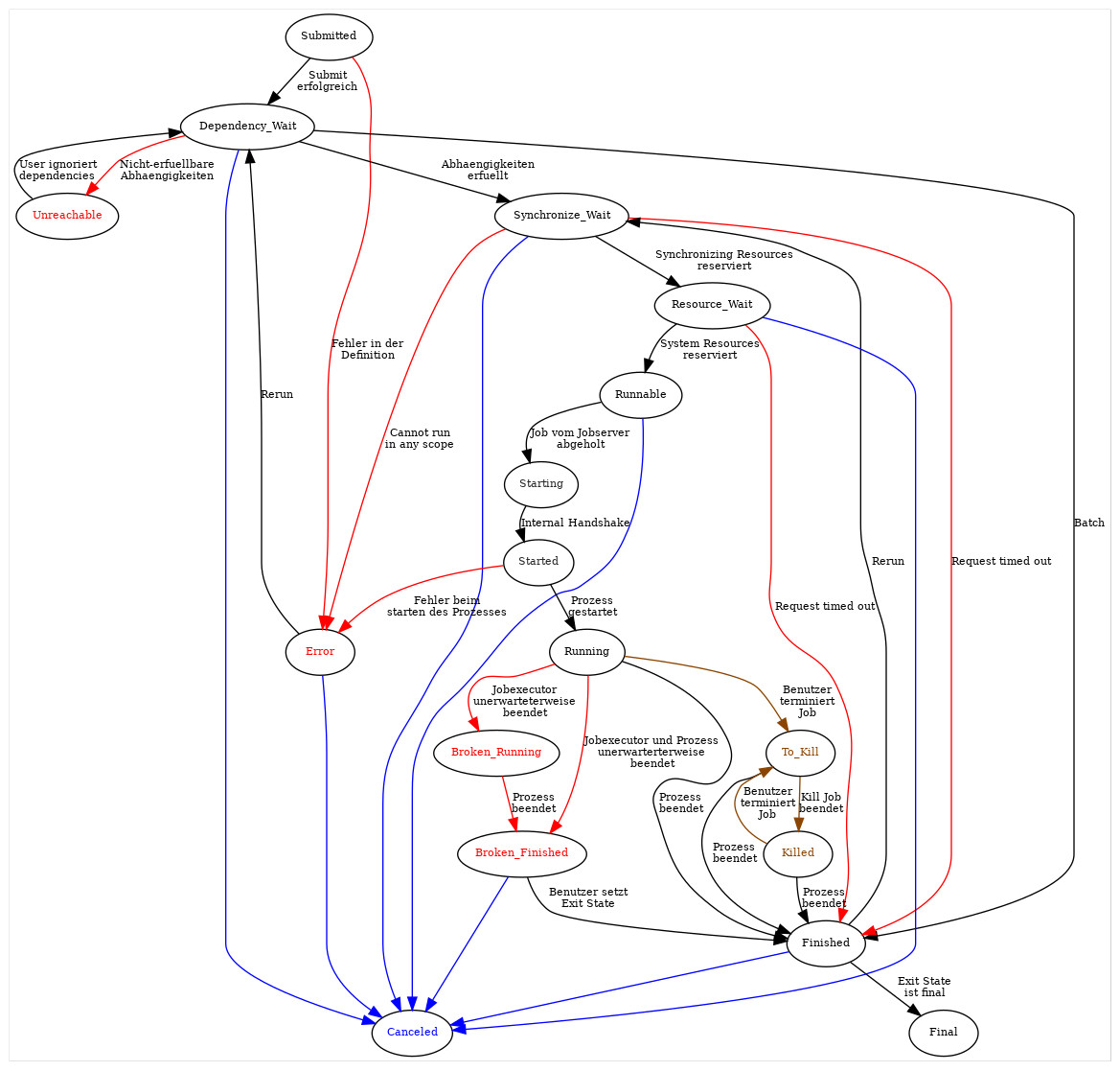
Runtime States
Der Job Status ist der aktuelle Laufzeitstatus des Jobs. Das Laufzeitsystem des BICsuite Serversystems vergibt und ändert diese States, wenn der Job (das heißt, die Laufzeitinstanz des Jobs) seinen Lebensweg durch das BICsuite System durchläuft.

Sie finden in den Filtereinstellungen von Operate/Monitor Master in dem Bereich Filtere Job Status folgende Status für die Erzeugung einer Liste:
SUBMITTED
Der Job wurde manuell, durch ein übergeordneten Ausführungsobjekt (Parent) oder über das Time Scheduling submitted und soll ausgeführt werden. Dies ist der initiale Status eines Jobs und ist normalerweise nicht sichtbar.
ERROR
Durch einen Definitionsfehler kann der Job nicht ausgeführt werden. Ein Beispiel hierfür ist etwa eine benötigte Ressource, die von keinem Job Server zur Verfügung gestellt wird. In so einem Fall kann der Job restarted werden, nachdem die Fehlersituation behoben wurde.
Es kommt auch häufig vor, dass bei der Eingabe des Ausführungsprogramms ein Fehler gemacht wird. Wenn daraufhin der Job Server nicht in der Lage ist den Prozess zu starten, wird der Job in den Zustand Error versetzt. Auch in dem Fall kann der betreffende Job restarted werden.
Falls der Submit eines Masters über das Time Scheduling fehlschlägt, wird der Master zur Kennzeichnung dieses Fehlers im Status Error in das System eingestellt. Damit ist der Fehler für den Verantwortlichen sichtbar. Der Job oder Batch ist jedoch nicht restartable und muss nach der Reparatur manuell submitted werden.
DEPENDENCY_WAIT
Der Job wartet auf notwendige Abhängigkeiten, die erfüllt werden müssen.
UNREACHABLE
Der Job kann nicht ausgeführt werden, da eine oder mehrere Abhängigkeiten (Dependencies) nicht erfüllt sind. Diese Situation kann durch das Ignorieren von Abhängigkeiten behoben werden.
SYNCHRONIZE_WAIT
Der Job wartet auf benötigte ”Synchronizing Resources”.
RESOURCE_WAIT
Der Job wartet auf die Bereitstellung ausreichender System Resources.
CANCELLED
Der Job wurde manuell gecancelt und wird nicht mehr ausgeführt.
RUNNABLE
Der Job kann von einem Job Server gestartet werden. Verbleibt ein Job längere Zeit in diesem Zustand, sollte der Job Server überprüft werden.
STARTING
Der Job wurde einem Job Server zum Starten übergeben.
STARTED
Der Job wurde einem Job Server zum Starten übergeben. Der Job Server hat den Auftrag quittiert.
RUNNING
Das Run Command wurde vom Job Server gestartet.
TO_KILL
Der Benutzer hat den BICsuite Server beauftragt, das zu dem Job gehörige Kill Program aufzuführen. Das Kill Program kann mittels der Schaltfläche Abbrechen ausgeführt werden.
KILLED
Das zum Job gehörige Kill Program wurde ausgeführt.
BROKEN_ACTIVE
Der Job Server hat seine Verbindung zum Run Program verloren. Der Prozess läuft zwar noch, aber das Ergebnis des Jobs (Exit-Code) kann nicht mehr an den Job Server und dementsprechend an den BICsuite Server zurückgegeben werden.
BROKEN_FINISHED
Hat ein Job einen State BROKEN_ACTIVE und beendet sich, geht er in den State BROKEN_FINISHED über. Das bedeutet, der Prozess läuft nicht mehr. Der Exit Code des Prozesses konnte nicht mehr vom Job Server ermittelt werden. Eine manuelle Überprüfung der Job-Ergebnisse und ein manuelles Setzen des Exit State ist nötig. Das Setzen des Exit State erfolgt mittels des Buttons Set State.
FINISHED
Der Job wurde beendet, hat aber keinen finalen Exit Status. Typischerweise handelt es sich um einen Fehler-Zustand. Im Falle eines Batches bedeutet FINISHED, dass alle seine Abhängigkeiten erfüllt sind, aber der Batch noch nicht FINAL ist. Damit ist ein angezeigter Exit Status noch nicht endgültig und kann sich noch ändern.
FINAL
Der Job sowie alle seine Kinder sind beendet und haben ein Final Exit State. Der Exit Status ist im Feld Exit State zu sehen.
SUSPENDED
SUSPENDED ist kein eigentlicher Job Status, sondern kann im Job-Status-Filter des Monitorings als Option ausgewählt werden, um angehaltene Jobs zu suchen.
RESTARTABLE
RESTARTABLE ist kein eigentlicher Job Status, sondern kann im Job-Status-Filter des Monitorings als Option ausgewählt werden. Damit lassen sich Jobs finden, die FINISHED sind und einen Exit Status haben, der eine wiederholte Ausführung erlaubt. Dies sind typischerweise Jobs, die sich mit einem Fehler beendet haben.
PENDING
PENDING ist ein Status, der wie RUNNING behandelt wird. Es gibt allerdings keinen aktiven Prozess für diesen Job. Dies kommt beispielsweise zum Einsatz, wenn Jobs asynchron in externe Scheduling-Systeme ausgelagert werden oder wenn im Workflow eine manuelle Fortsetzung durch einen Operator erfolgen soll.
WARNING
WARNING ist kein eigentlicher Job Status, sondern kann im Job-Status-Filter des Monitorings als Option ausgewählt werden, um Jobs mit aktiven Warnungen zu suchen.